书刊名称:普洱市景东县城市综合体建设项目(PPT)
发布作者:FLBOOK会员
发布时间:2024-05-28
阅读次数:289
书刊简介:普洱市景东县城市综合体建设项目
其他信息:《普洱市景东县城市综合体建设项目(PPT)》电子宣传画册作品由FLBOOK会员于2024-05-28制作并发布于FLBOOK电子杂志制作平台。FLBOOK是一款HTML5电子杂志、电子书刊、电子画册制作平台,使用FLBOOK可以快速制作和发布电子书刊作品。
高原特色农业招商...
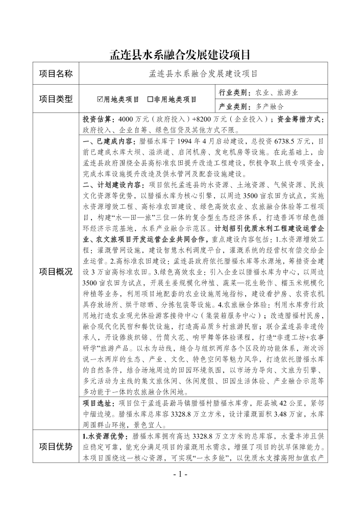
孟连县水系融合发...
普洱市江城县漫咖...
勐海镇曼袄“傣韵...
贺开全域旅游产品...
勐臘縣一站式購物...
普洱市西盟县小龙...
45.普洱市澜沧...
58.普洱市西盟...
40.普洱市江城...
电子信息制造与数...
玉溪市数控机床核...
西双版纳州勐海县...
普洱市澜沧县景迈...
孟连县小商品交易...
普洱市镇沅县职业...
普洱市西盟县勐卡...
普洱市思茅区南岛...
勐海县重点招商项...
云南江城勐康口岸...
普洱市墨江县凤凰...
迪庆州招商引资项...
勐腊县优质地块招...
普洱市景谷县蔗渣...
中国西南中药材(...
普洱市思茅区倚象...
昆明市低空飞行设...
西双版纳州天然橡...
普洱市江城县整董...
西双版纳州景洪市...
现代物流产业招商...
勐龙口岸经济区中...
生物医药产业链政...
普洱市镇沅县老乌...
嘎灑產業集聚區現...
普洱市宁洱县现代...
玉溪高新区功率半...
普洱市思茅区洗马...