书刊名称:景谷县芒果山酒店建设项目
发布作者:FLBOOK会员
发布时间:2023-08-29
阅读次数:282
书刊简介:景谷县芒果山酒店建设项目
其他信息:《景谷县芒果山酒店建设项目》电子宣传画册作品由FLBOOK会员于2023-08-29制作并发布于FLBOOK电子杂志制作平台。FLBOOK是一款HTML5电子杂志、电子书刊、电子画册制作平台,使用FLBOOK可以快速制作和发布电子书刊作品。
普洱市高端大理石...
19.普洱市宁洱...
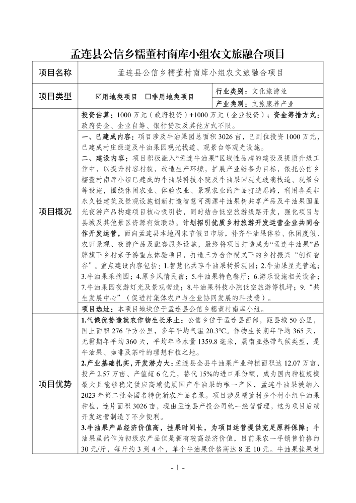
孟连县公信乡糯董...
红河州直升机“低...
普洱市镇沅县普洱...
普洱市景东县城市...
鹤庆县30万吨炭...
玉溪市优化营商环...
勐海县转身的地方...
云南电网销售电价...
普洱市思茅区龙潭...
西双版纳州勐腊县...
昆明市低空经济产...
易门县农膜塑料循...
红塔区数控机床集...
普洱市思茅区香山...
西双版纳州嘎洒产...
昆明市现代物流产...
昆明市无人机城乡...
电子信息制造与数...
《滇粤合作专报》...
景东县亚热带植物...
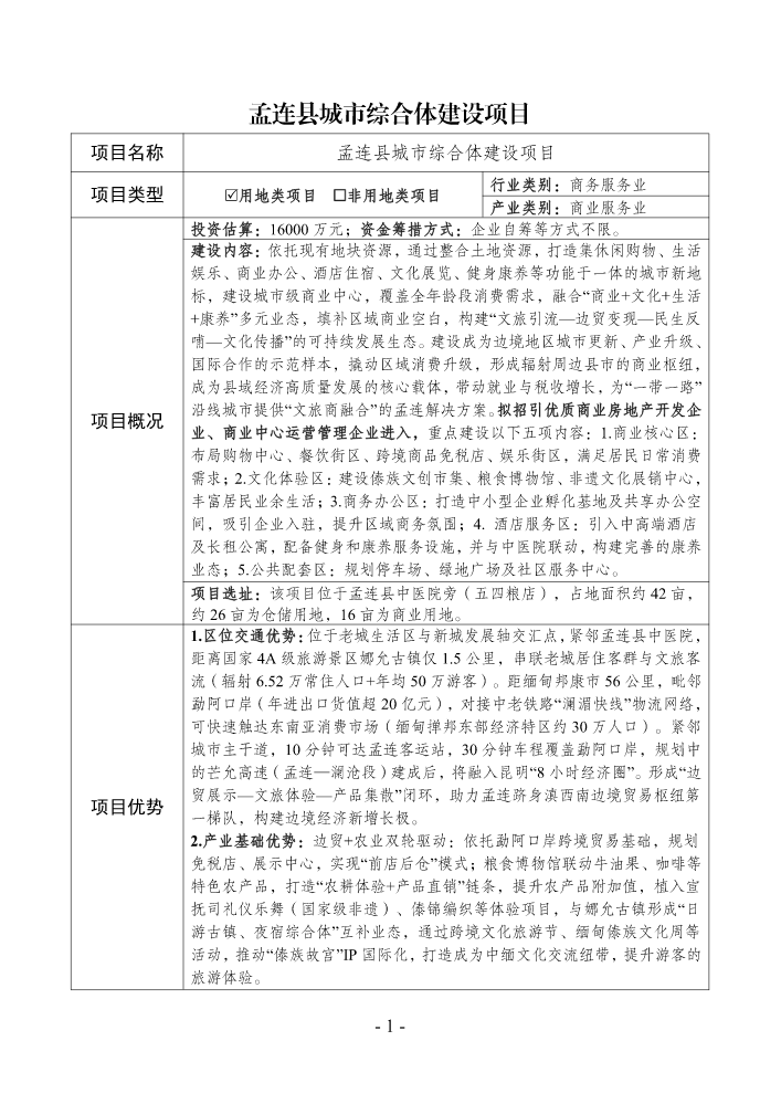
孟连县城市综合体...
普洱市西盟县万头...
勐龙口岸经济区中...
普洱市云茯苓全产...
普洱市思茅区咖啡...
江城县整董亚洲象...
关于支持重点产业...
普洱市江城县十层...
寻甸产业园区产业...
石林县2025年...
“普洱白及”全产...
景洪市大渡岗田园...
普洱市孟连县咖啡...
西双版纳路南山国...
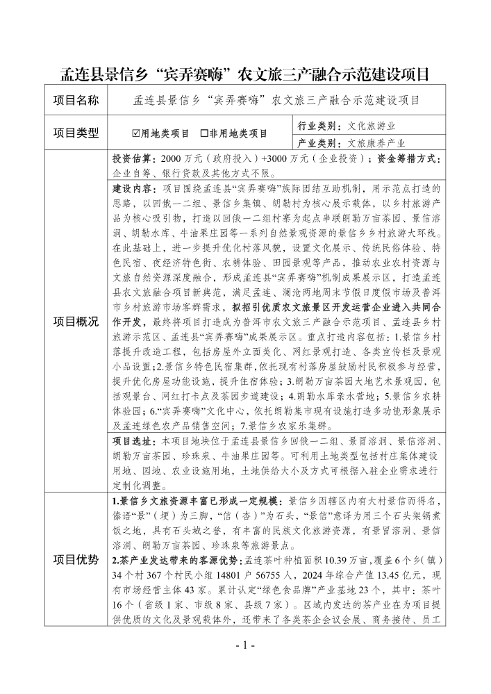
孟连县景信乡“宾...
勐腊县关累镇绿“...
鹤庆县热区水果分...
玉溪市数控机床核...