书刊名称:勐海产业园区中小企业孵化园标准厂房招商项目
发布作者:FLBOOK会员
发布时间:2025-06-04
阅读次数:143
书刊简介:勐海产业园区中小企业孵化园标准厂房招商项目2025.6.4
其他信息:《勐海产业园区中小企业孵化园标准厂房招商项目》电子宣传画册作品由FLBOOK会员于2025-06-04制作并发布于FLBOOK电子杂志制作平台。FLBOOK是一款HTML5电子杂志、电子书刊、电子画册制作平台,使用FLBOOK可以快速制作和发布电子书刊作品。
普洱市西盟县小龙...
西盟县娜妥坝边境...
五华区金鼎数字产...
宁洱县把边江咖啡...
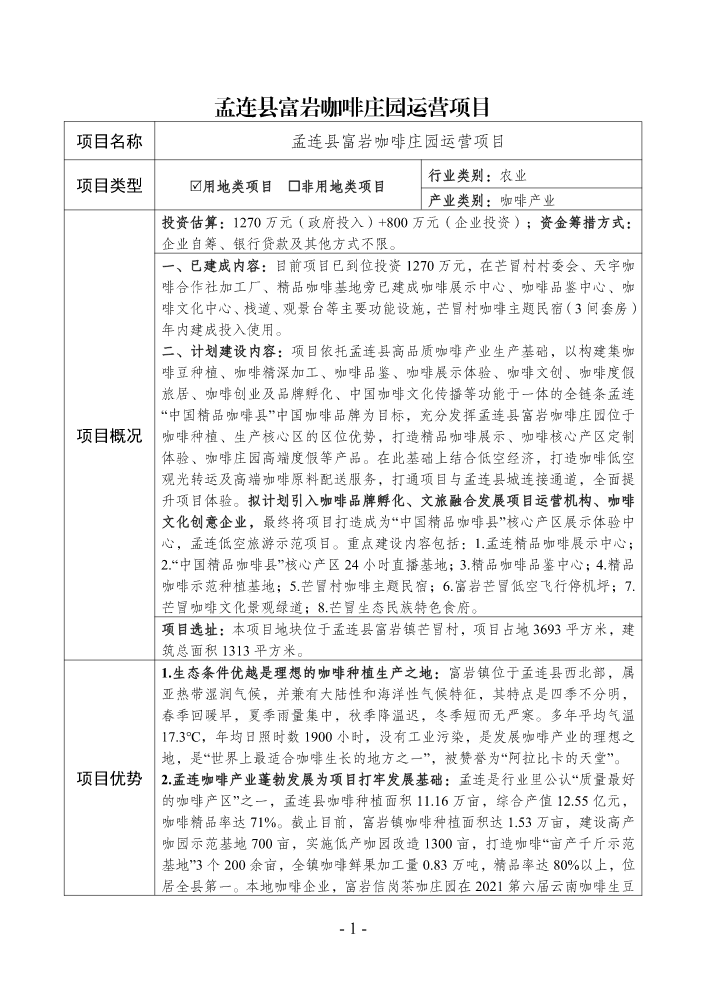
孟连县富岩咖啡庄...
玉溪市生物炭基肥...
普洱市宁洱县现代...
昆明市高端装备制...
西双版纳东风农场...
西双版纳州勐海县...
普洱市宁洱县国家...
2024年西双版...
德钦县“秘境珠巴...
项目签约标准化流...
玉溪市重点产业投...
勐腊县“无忧之城...
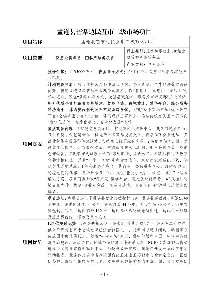
孟连县芒掌边民互...
40.普洱市江城...
普洱市镇沅县职业...
普洱市澜沧县东回...
勐臘縣新城特色莊...
普洱市西盟县高端...
永善县2025年...
景洪市热带水果国...
澜沧县上允镇高品...
普洱市景谷县果蔬...
玉溪招商参考-改...
普洱市临床应用m...
西双版纳州勐腊县...
《滇粤合作专报》...
3.普洱市思茅区...
昆明市东川区禽畜...
景洪市大渡崗田園...
西双版纳州嘎洒产...
勐海招商政策
普洱市江城县十层...
迪庆州招商引资项...
云南省情、优势及...